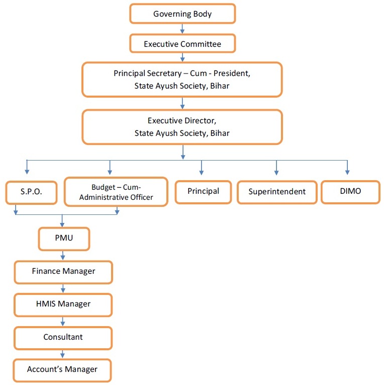
Administrative Setup      


administrative setup